經濟學會發佈《澳門經濟景氣指數(2025》 整體不良貸款率明顯改善 |
---|
澳門會展經濟報 | 2025-09-14 |
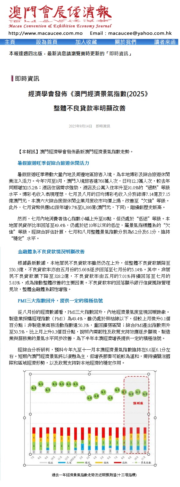
【本報訊】澳門經濟學會發佈最新澳門經濟景氣指數走勢。 暑假旅遊旺季促綜合旅遊休閒活力 暑假旅遊旺季帶動大量內地及周邊地區旅客入境,為本地博彩及綜合旅遊休閒業注入活力。今年7月至8月,澳門入境旅客達768萬人次,日均12.3萬人次,較去年同期增加15.2%;酒店住宿需求強勁,酒店及公寓入住率升至91.0%的“過熱”等級水平。博彩毛收入表現理想,七月及八月的日均博彩毛收入分別錄得7.14億及7.15億澳門元,本澳六大綜合度假休閒企業月度收市均價上揚,改善至“欠佳”等級。此外,七月貨幣供應M2按年增9.7%至8,386億(澳門元,下同),繼續創歷史新高。 然而,七月內地消費者信心指數小幅上升至89點,但仍處於“低迷”等級。本地居民貸存比率回落至49.4%,仍處於近10年以來的低位,屬景氣指標體系的“欠佳”等級。經綜合評估計算,七月和八月整體景氣指數分別為6.2分及6.1分,維持“穩定”水平。 金融體系不良貸款情況明顯改善 根據最新數據,本地居民不良貸款率雖然仍在上升,但整體不良貸款額降至550.3億,不良貸款率亦由五月份的5.66%逐步回落至七月份的5.14%。其中,非居民不良貸款額下降至328.2億,不良貸款率由五月的7.01%持續回落至七月的5.83%,成為推動整體改善的主要因素。不良貸款率的回落顯示銀行信貸風險管理見效,整體金融體系韌性增強。 PMI三大指數回升,提供一定的積極信號 從八月份的經濟數據看,PMI三大指數回升,內地經濟景氣度呈現回暖跡象。製造業採購經理指數(PMI)為49.4%,雖仍處於榮枯線以下,但較上月微升0.1個百分點;非製造業商務活動指數達50.3%,重回擴張區間;綜合PMI產出指數則升至50.5%,比上月上升0.3個百分點,說明內需韌性及政策支持效應逐步顯現,製造業與服務業的景氣水平同步改善,為下半年本澳經濟增長提供一定的積極信號。 經綜合分析研判,預料今年九至十一月本澳經濟景氣指數維持在6.0至6.1分左右。短期內澳門經濟景氣將以復甦為主,但增長節奏可能較為溫和,需持續關注國際和區域經濟形勢,以及政策支持對本地經濟的穩定作用。 詳閱: 澳門會展經濟報。 |
![]() |